Module 2: Workflow Review
Understanding your workflow holds significant importance due to various reasons. By comprehending the sequence of tasks and activities involved in your work, you can enhance efficiency and productivity. This understanding allows you to streamline processes, eliminate unnecessary steps, and identify areas for improvement. Additionally, understanding your workflow enables you to prioritize tasks effectively, allocate resources efficiently, and ensure timely completion of critical assignments. Clear comprehension of your workflow also facilitates seamless collaboration and communication with others involved in the process.

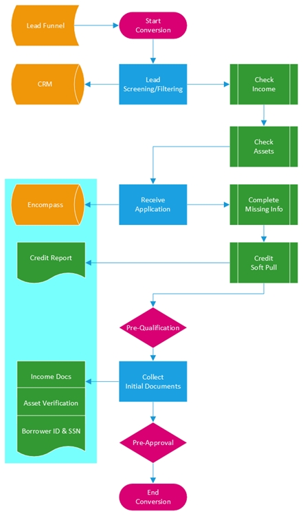
The workflow above represents the workflow of a Lead Manager (LM) or a Loan Officer Assistant (LOA) that works in lead conversion. The workflow is split into three columns, which we can define as (left to right):
Systems and Documents
Processes and Decisions
Sub-Processes
Systems are software and tools that we use for specific purposes and at specific points in the loan lifecycle.
Documents are all the items that are collected from borrowers for the purposes of verifying the information in the application (URLA 1003).
Processes are tasks that the LOA/LM must complete. They are colored blue.
Decisions are tasks that are completed by the Loan Originator. They are colored purple.
Sub-Tasks are individual activities that must be completed to ensure the process is properly finished.
When looking at the workflow example above, we must ask ourselves the following questions:
Do I understand when my work process begins and ends?
Do I understand the specific subprocesses/checks/milestones that I need to complete during this process?
Do I understand the output that I need to produce at the end of the process and each milestone?
Can I identify milestones and calculate timelines for the process?
While some information, such as timelines, cannot be extracted from the workflow, it can be calculated based on the employee’s (and LO’s) experience.
To get clarity on the milestones for this process, we can lay it out in a table, like the one below. We can assign timelines to the milestone and the requirements to reach that milestone.
Start Conversion
Lead Screening Complete
24 hours after start.
Application Complete
24 hours after screening.
Complete application in Encompass.
Pre-qualification Complete
24 hours after application completed.
Complete application, credit report in loan file.
Pre-approval Complete
48 hours after pre-qualification.
Income docs, asset docs/verification, ID, SSN in loan file.
This is an example of knowing the workflow, knowing how the workflow is laid out, what processes, sub-processes and decisions are part of the process and in which order, and what my needs and milestones look like. Clarity, especially in a fast-paced environment such as mortgage lending, is vital.
Understanding your workflow helps you understand the following:
The evolution of the loan file.
The progress you have made while working on a file.
What documents must be logged into which systems and when.
The owner of the next process in the workflow (LOA/LM or LO).
Timeline and time expectations.
A workflow doesn’t necessarily need to be written down on paper or expressed visually. You may not need to lay it out visually as long as you understand it. Clearly establishing your workflow makes it so that you and other stakeholders can take ownership of the process, set clearly defined goals and expectations, and time the process for future iterations and improvements. This can avoid delays or miscommunication in the future.