Module 2: Workflow Review
Understanding your workflow holds significant importance due to various reasons. By comprehending the sequence of tasks and activities involved in your work, you can enhance efficiency and productivity. This understanding allows you to streamline processes, eliminate unnecessary steps, and identify areas for improvement. Additionally, understanding your workflow enables you to prioritize tasks effectively, allocate resources efficiently, and ensure timely completion of critical assignments. Clear comprehension of your workflow also facilitates seamless collaboration and communication with others involved in the process.

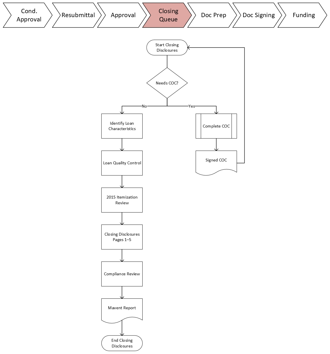
The workflow above represents the workflow of a Closing Disclosures (CD) specialist.
At the top, we can see various milestones that the loan file will move through in Encompass. After underwriting approval, once the loan is clear to close (CTC), the file will move to the Closing Queue milestone and will show up in the Closing Disclosures pipeline in Encompass.
The Closing Disclosures tasks aren’t tied to any single milestone, but need to be completed before the Doc Drawer works on the file. Therefore, the Closing Disclosures task must be completed for the Doc Drawer to work on the file in the Doc Prep milestone. To illustrate the earliest point at which a CD specialist will work on the file, the Closing Queue milestone has been highlighted.
In the workflow above, we can also see that the Closing Disclosures specialist job begins with a question, and the answer to that question will determine whether the CD specialist will begin working on CD tasks, or whether a COC will need to be issued before restarting the workflow and moving on to CD tasks.
When looking at the workflow example above, we must ask ourselves the following questions:
Do I understand when my work process begins and ends?
Do I understand the specific subprocesses/checks/milestones that I need to complete during this process?
Do I understand the output that I need to produce at the end of the process and each milestone?
Can I identify milestones and calculate timelines for the process?
While some information, such as timelines, cannot be extracted from the workflow, it can be calculated based on the employee’s experience.
Understanding your workflow helps you understand the following:
The evolution of the loan file.
The progress you have made while working on a file.
What documents must be logged into which systems and when.
The owner of the next process in the workflow (LOA/LM or LO).
Timeline and time expectations.
A workflow doesn’t necessarily need to be written down on paper or expressed visually. You may not need to lay it out visually as long as you understand it. Clearly establishing your workflow makes it so that you and other stakeholders can take ownership of the process, set clearly defined goals and expectations, and time the process for future iterations and improvements. This can avoid delays or miscommunication in the future.